Single-cell and isoform-specific translational profiling of the mouse brain - Nature
Briefly

Single-cell and isoform-specific translational profiling of the mouse brain - Nature
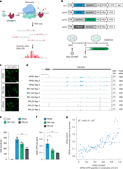
"The original Ribo-STAMP construct consisted of a Tet-On hRPS2-APOBEC lentiviral expression vector, with a human phosphoglycerate kinase (PGK) promoter driving the expression of rtTA and pac, designed for generation of stable human cell lines (Fig. 1b). ORFs of Ribo-STAMP variants were first cloned into a plasmid derived from the pLIX_403 vector (a gift from D. Root; Addgene plasmid no. 41395) containing a P2A-mRuby fluorescent protein sequence in-frame with the fusion protein."
"Following the EGFP-tagging methodology of the TRAP system, the ORF isoform 1 of the mouse Rpl10a was fused to the C terminus of APOBEC1. A similar strategy was adopted for the Rpl22-APOBEC fusion sequence whereby the mouse Rpl22 ORF was fused to the N terminus of APOBEC to mimic the haemagglutinin-tagging strategy of RiboTag. Both fusion sequences were generated as synthetic gBlocks (Integrated DNA Technologies) and cloned into the pLIX403_Capture1_APOBEC_HA_P2A_mRuby parental backbone using Gibson assembly."
"The Tet-On Ribo-STAMP constructs used in Figs. 1 and 2 were cloned into a mammalian gene expression AAV vector (VectorBuilder) containing a truncated woodchuck hepatitis virus post-transcriptional regulatory element (WPRE) and bovine growth hormone polyadenylation signal (BGH polyA), using Gibson assembly. The tetracycline-responsive promoter element, followed by Ribo-STAMP variant ORFs, was polymerase chain reaction (PCR)-amplified from the previously described plasmids. The hSyn promoter was PCR-amplified from pAAV.Syn.GCaMP6s.WPRE.SV40 (a gift from D. Kim; Addgene plasmid no. 100843), and the rtTA was PCR-amplified from the pLIX_403 vector."
Ribo-STAMP constructs were created by fusing APOBEC1 to ribosomal proteins (human RPS2, mouse Rpl10a, Rpl22) using N- or C-terminal linkages to mirror established tagging strategies. Fusion ORFs were synthesized as gBlocks and cloned into pLIX_403-derived backbones containing a P2A-mRuby fluorescent tag using Gibson assembly. Tet-On inducible variants were PCR-amplified and inserted into AAV-compatible mammalian expression vectors containing WPRE and BGH polyA signals. The hSyn promoter and rtTA sequences were PCR-amplified to support neuronal and inducible expression contexts. Constitutive RPS2-STAMP constructs were assembled for in vivo experiments.
Read at Nature
Unable to calculate read time
[
|
]